跳到主要內容區
Menu
回首頁
學院首頁
學校首頁
English
本功能需使用支援JavaScript之瀏覽器才能正常操作
護理系
本系介紹
教育宗旨
系主任介紹
副主任介紹
系所概述
教育特色
未來發展
行政人員介紹
課程介紹
大學部
學士後學士班
護理碩士班
中西醫結合護理碩士班
博士班
課程架構
多元情境模組
師資陣容
內外組教師
內外組教師(2)
產科組教師
兒科組教師
社區組教師
精神組教師
生醫及其他專業組教師
護理示範教室
資訊管理系統
示範教室簡介
教室使用規定
OSCE資訊
系外借用教室教具專區
中西醫專業教室
護理實習專區
學生實習規定
教師實習指導專區
護理實習雲
其他實習相關申請
國際雙聯學制與海外研修
招生資訊
招生公告
最新消息
教師專區
系務行政表單
系務行政規定
教師手冊
學生專區
大學部
學士後學士班
護理碩士班
中西醫結合護理碩士班
博士班
系務行政規定
本校徵才資訊
來賓臨時停車申請
護理師國考平台
DxR Nursing SELECT
首頁
學生工讀/研究助理/醫療機構招募
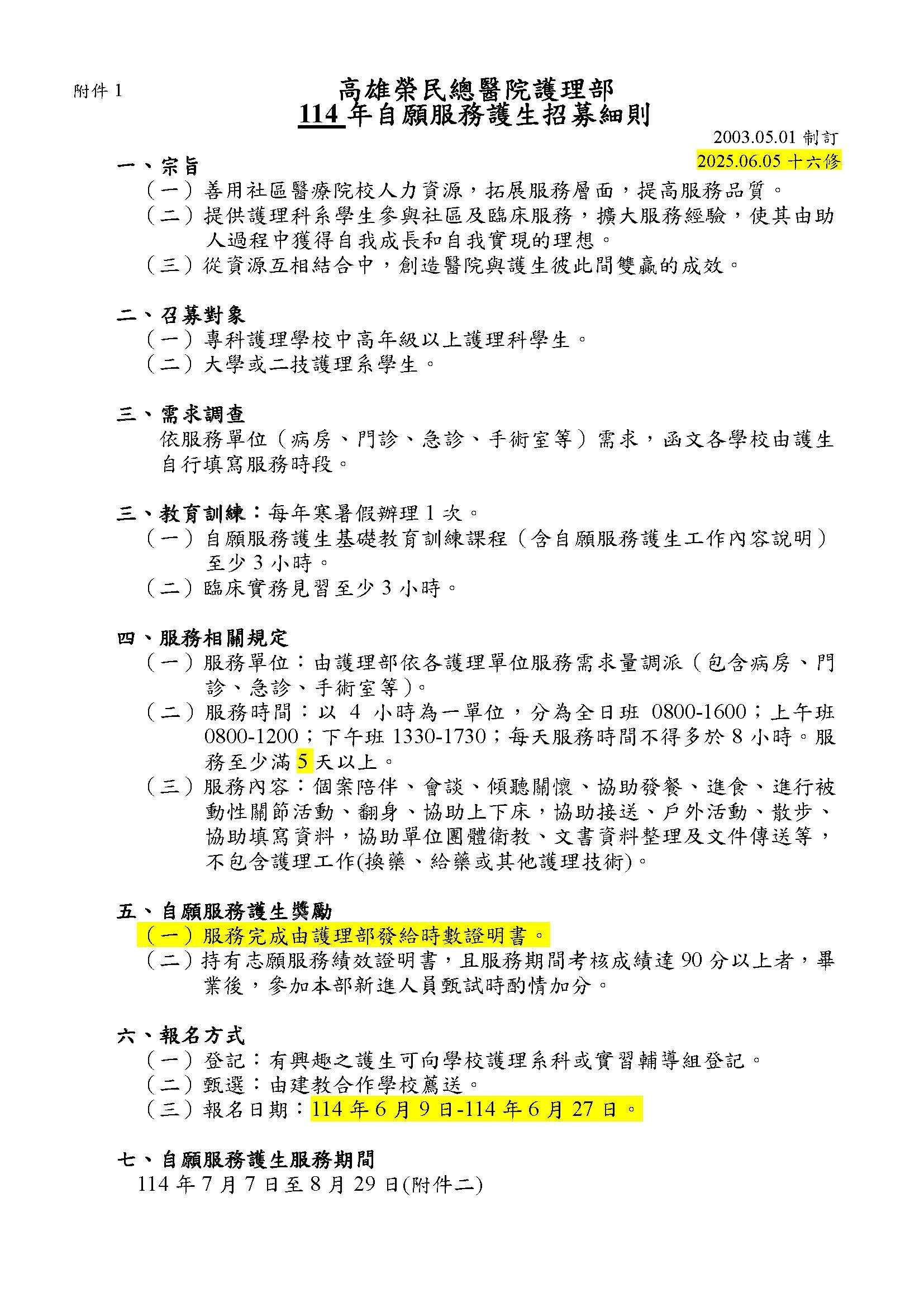
【轉知公告】高雄榮民總醫院114年度暑假「自願服務護生」申請
本系收件截止日期:
114-06-23止
114年自願服務護生招募細則.pdf
114年暑假自願服務護生職前訓練課程.pdf
高雄榮民總醫院自願服務護生個人資料及簡歷.pdf
114年暑假自願服務護生服務意願報名表.ods
瀏覽數:
友善列印
分享
Close (Esc)
Share
Toggle fullscreen
Zoom in/out
Previous (arrow left)
Next (arrow right)